Eingabe löschen

Hauptnavigation

School of Engineering

Referenzprojekte

Antriebssystem für den Garneinzug

Schwerpunkt IPP: Product Development

Kompetenz/Anwendungsbereich: Produktentwicklung, Automatisierung, Prototyping 

Ziel des Projekts: Entwicklung eines neuartigen Antriebskonzeptes für Webmaschinen 

Kurzbeschrieb dieses Projekts: Die Stäubli Sargans AG produziert und vertreibt Webereivorbereitungssysteme für die Textilindustrie. Für die Vorbereitung des Webvorganges werden die einzelnen Kettfäden in die Lamellen, die Litzen und das Webblatt eingezogen. Der Garneinzug des Kettfadens erfolgt dynamisch und in einer hohen Frequenz.

Zusammen mit Stäubli wurden alternative Antriebslösungen für den Garneinzug untersucht, welche die erhöhte Leistungsanforderung der neuen Maschinengeneration erreicht. Der Garneinzug erfolgt durch einen Einziehhaken, welcher an einem Band befestigt wird. Das Band und der Haken werden durch ein Antriebsrad zyklisch hin- und her bewegt.

Durch die neuartige Konzeption konnte die Lebensdauer signifikant erhöht werden.

In Zusammenarbeit: Förderung: Innosuisse / Kunde: Stäubli Sargans AG

Akustikanalyse an einer Schlauchbeutelmaschine

Schwerpunkt IPP: Product Development 

Kompetenz/Anwendungsbereich: Verpackungsindustrie, Produktentwicklung, Akustik 

Ziel des Projekts: Analyse von Geräuschemissionen und Entwicklung von Massnahmen zu deren Reduktion bei Schlauchbeutelmaschinen 

Kurzbeschrieb dieses Projekts: Die Syntegon Packaging Systems AG ist auf schnelllaufende und hochautomatisierte Verpackungsmaschinen für die Lebensmittel- und Pharmaindustrie spezialisiert. In dieser Arbeit ging es um eine Verpackungsmaschine, welche Lebensmittel (z.B. Schokolade, Kekse,

Riegel), Non-Food-Produkte (z.B. Waschmitteltabs) oder Medizinalprodukte in einen Schlauchbeutel verpackt. Maschinen und Anlagen müssen nach der Maschinenrichtlinie so konzipiert werden, dass die Schallemissionen minimiert sind.

In einer studentischen Arbeit wurden die Treiber der Lärmentwicklung an der Schlauchbeutelmaschine analysiert. Dafür mussten die Grundlagen der Technischen-Akustik erarbeitet werden. Die Frequenz und der Schalldruckpegel der Hauptlärmquellen konnten durch Messungen mit einem Mikrofon und einer Akustikkamera bestimmt werden. 

Es wurde festgestellt, dass das Produkttransportsystem die Hauptlärmquelle der Schlauchbeutelmaschine ist. Der Schalldruckpegel ist abhängig von der Dynamik und der Geschwindigkeit des Produkttransportsystems. Die Analyse des Frequenzspektrums zeigte, dass die grössten Schalldruckpegelamplituden im selben Frequenzbereich liegen und zeitlich konstant sind. 

Anhand der durchgeführten Messungen konnte eine schalloptimierte Verschalung konzipiert und getestet werden. Durch den gezielten Einsatz von Absorptionsmatten konnte der Schalldruckpegel an der Schlauchbeutelmaschine um etwa 10 dB(A) verringert werden. Durch die Reduktion des Schalldruckpegel können die Arbeitsbedingungen an der Schlauchbeutelmaschine leiser und angenehmer gestalten werden.

In Zusammenarbeit: Förderung: Studentische Arbeit / Kunde: Syntegon Packaging System AG

SmartBoard - Intelligenter Karton

Schwerpunkt IPP: Product Development

Kompetenz/Anwendungsbereich: Verpackungsindustrie, Produktentwicklung, Automation 

Ziel des Projekts: Machbarkeitsstudie zur Produktionssteigerung beim Aufbringen von Etiketten in der Verpackungsindustrie 

Kurzbeschrieb dieses Projekts: Die Machbarkeitsstudie prüfte die Fragestellung: Wie wirken sich hohe Prozessgeschwindigkeiten eines Papierbandes auf die Applikationsgenauigkeit beim Etikettieren aus? Das Ziel war es herauszufinden, welche Parameter in welchem Masse Einfluss auf die Genauigkeit nehmen und welche Genauigkeit im besten Fall erreicht werden kann. Es wurde ein Testaufbau konzipiert, aufgebaut und für die Untersuchungen der Applikationsgenauigkeit verwendet. Die Versuche wurden am IPP durchgeführt.

Zusammenfassend kann folgende Schlussfolgerung gezogen werden: Den grössten Einfluss auf die Genauigkeit haben Einstellung bzw. Ausrichtung der Spendekante (auch Ablösekante) des Dispensers. Als sensibelste Prozessparameter konnten hierbei der Winkel mit welchem das Etikett auf das Band auftrifft und die Länge des zu diesem Zeitpunkt vom Trägerband abstehenden Etikettenteils, ermittelt werden. 

Parallel zum Testen wurde ein Konzept für die gesamte Anlage erarbeitet und im CAD visualisiert.

In Zusammenarbeit mit: Förderung: HTZ Aargau / Kunde: KAPAG Karton und Papier AG

Prüfstand für Chassis Stresstest

Schwerpunkt IPP: Product Development 

Kompetenz/Anwendungsbereich: Prüfstandentwicklung, Lebensdauertest, Strukturdynamik

Ziel des Projekts: Realitätsnahe Simulation und Analyse von Belastungen zur gezielten Optimierung und Validierung der Chassiskomponenten hinsichtlich Lebensdauer und Betriebssicherheit. 

Kurzbeschrieb dieses Projekts: Im Rahmen eines Forschungsprojekts wurde ein massgeschneiderter Prüfstand entwickelt, um die mechanische Belastbarkeit und Lebensdauer des dreirädrigen Zustellfahrzeugs der Firma Kyburz systematisch zu analysieren und zu verbessern. Ziel war es, sowohl einzelne Komponenten als auch das Gesamtsystem unter realitätsnahen Bedingungen zu testen und zu optimieren.

Der Prüfstand basiert auf einer hydraulischen Prüfmaschine und ermöglicht die gezielte Simulation von Maximal- und Dauerbelastungen an Front- und Hinterachse. Mithilfe eines Wippenmechanismus werden die im täglichen Betrieb auftretenden Kräfte von 5 bis 15 kN bei Frequenzen von 2 Hz und mehr übertragen – dies entspricht mehreren Millionen Lastzyklen und erlaubt eine realitätsnahe Lebensdauersimulation.

Besonders hervorzuheben ist die kontinuierliche Überwachung der Prüfparameter: Kraft, Auslenkung und kritische Bauteile werden nicht nur messtechnisch erfasst, sondern auch per Zeitraffer dokumentiert. So lassen sich Schadensmechanismen und deren Ausbreitung präzise analysieren.

Die gewonnenen Erkenntnisse fliessen direkt in konstruktive Anpassungen am Chassis ein, die im Anschluss erneut validiert werden können – ein iterativer Entwicklungsprozess, der Effizienz und Innovationskraft vereint.

In Zusammenarbeit mit: Kunde: Kyburz AG

mehr Infos: Chassis Prüfung Dauertest / Kyburz Stresstest Hinterradaufhängung

Share your Bicar - Mobilität der Zukunft

Schwerpunkt IPP: Product Development, Circular Economy Design

Kompetenz/Anwendungsbereich: Elektromobilität, Fahrzeugtechnik, Produktdesign 

Ziel des Projekts: Die ZHAW demonstriert mit BICAR eine neue innovative Mobilitäslösung für den Innerstädtischen Kurzdistanzverkehr.

Kurzbeschrieb dieses Projekts: Entwickelt im Rahmen eines interdisziplinären Forschungsprojekt mit Experten aus Verkehrstechnik, Nachhaltigkeit und Produktentwicklung ist BICAR ein Wegweisendes Leuchtturmprojekt der Mobilität. Der daraus entstanden Spin-off entwickelte BICAR zur Marktreife weiter und brachte des Fahrzeug mit dem Namen «roo» auf den Markt. Das Fahrzeug weckt international grosses Interesse und Städteplaner, Mobilitätsverantwortliche und Pendler können dank dem Fahrzeug BICAR eine neue Form der Mobilität erfahren. Wettergeschützt, sicher dank einem Dreipunktgurt und stabilem Stand mit 3 Räder fährt sich BICAR leicht von A nach B. Mit den integrierten Solarzellen auf dem Dach wird die Batterie von BICAR automatisch aufgeladen und das kompakte Design ermöglicht das Parken auf gewöhnlichen Motorradabstellplätzen.

Die Idee von BICAR wurde von zahlreichen Firmen aufgenommen und das Ziel, mit dem Leuchtturmprojekt die Mobilität zu verändern, wurde erreicht.


In Zusammenarbeit: Kunde: Share your Bicar AG

weiter Informationen: YoutTube-Video

Materialdaten für Kunststoffzahnräder

Schwerpunkt IPP: Product Development

Kompetenz/Anwendungsbereich: Getriebeprüfstand, Kunststoffzahnräder, Materialprüfung nach VDI 2736

Ziel des Projekts: Ziel ist es, durch normgerechte Prüfverfahren die materialabhängige Lebensdauer und Genauigkeit von Kunststoffzahnrädern unter realen Einsatzbedingungen zu ermitteln.

Kurzbeschrieb dieses Projekts: Die Leistungsfähigkeit und Lebensdauer von Kunststoffzahnrädern hängen massgeblich von der Zusammensetzung der eingesetzten Materialien ab – und diese variiert je nach Hersteller. Hinzu kommt die temperaturabhängige Veränderung des Elastizitätsmoduls, die das Verhalten der Zahnräder im Betrieb wesentlich beeinflusst.

Für eine zuverlässige Auslegung müssen Ingenieurinnen und Ingenieure über umfassende Materialdaten verfügen, die den realen Einsatzbedingungen entsprechen. Am IPP können diese Daten normgerecht nach VDI 2736 ermittelt werden.

Im Rahmen der Prüfungen wird zunächst die Zahnradgenauigkeit bestimmt. Anschliessend erfolgt eine Lebensdaueranalyse auf dem Prüfstand, bei der die Zahnräder gezielt auf typische Versagensarten wie Zahnbruch, Verschleiss und Grübchenbildung getestet werden.

Diese praxisnahe Methodik ermöglicht eine fundierte Bewertung der Materialqualität und liefert wertvolle Erkenntnisse für die Entwicklung langlebiger und belastbarer Kunststoffzahnräder – ein entscheidender Beitrag zur Effizienzsteigerung in modernen Antriebssystemen.

In Zusammenarbeit mit: Kunde: Kyburz AG

weitere Infos: Zahnradtests IGUS I3 VDI 2736 / TOP GEAR - Industrielle Herstellung von Zahnrädern auf Basis von thermoplastischen Hochleistungsfaserverbundwerkstoffen

Intelligente Mechanik hilft gehbehinderten Patienten bei der Therapie

Schwerpunkt IPP: Product Development

Kompetenz/Anwendungsbereich: Product Development, Gesundheitswesen, Robotik

Ziel des Projekts: Entwicklung eines neuartigen Gangtrainers für die neurologische Therapie.

Kurzbeschrieb dieses Projekts: Patienten mit einer neurologischen Erkrankung (z. B. Schlaganfall) müssen über aufwändige Therapien das natürliche Gangmuster wieder neu erlernen. Dank dem von Ability auf den Markt gebrachten Gangtrainer können Patienten selbstständig und ohne Therapeuten wieder Gehen lernen.

Das IPP hat die erste Produktidee von Ability aufgegriffen. In einem Forschungsprojekt wurde die technische und physiologische Machbarkeit erforscht. Das Produkt wurde bis zum serienreifen Prototyp «Lyra» entwickelt, konstruiert und teilweise gefertigt.

In Zusammenarbeit mit: Förderung: Innosuisse / Kunde: Ability Switzerland AG / 
THERA - Trainer

Magnetprüfstand für Herzpumpen

Schwerpunkt IPP: Product Development

Kompetenz/Anwendungsbereich: Mechanische Entwicklung, Automatisation, Prüf- und Messtechnik

Ziel des Projekts: Die manuelle Prüfung von Permanentmagneten für Abbott-Herzpumpen wurde automatisiert, um Effizienz und Zuverlässigkeit zu steigern.

Kurzbeschrieb dieses Projekts: Im Rahmen eines interdisziplinären Forschungsprojekts wurde eine vollautomatisierte Prüfanlage für Permanentmagnete entwickelt, die in Herzpumpen der Firma Abbott zum Einsatz kommen. Ziel war es, einen bislang manuellen und aufwändigen Prozess effizienter und zuverlässiger umzusetzen.

Die Anlage übernimmt sämtliche Prüfschritte selbstständig: Sie vereinzelt die angelieferten Magnete, kontrolliert Masshaltigkeit, erkennt Oberflächenfehler und bewertet die magnetischen Eigenschaften – ganz ohne menschliches Eingreifen. Anschliessend werden die geprüften Magnete in eigens entwickelte Trays verpackt.

Neben der technischen Entwicklung spielte auch das Industriedesign eine zentrale Rolle: Die Maschine wurde nicht nur funktional, sondern auch ergonomisch und visuell ansprechend gestaltet – mit Fokus auf intuitive Bedienung, klare Formensprache und Integration in moderne Laborumgebungen.

Für die Umsetzung wurden mechanische Komponenten konstruiert, gefertigt und montiert sowie die Steuerung über eine speicherprogrammierbare Steuerung (SPS) realisiert. Dabei kamen moderne Fertigungsverfahren wie Drehen, Fräsen, Lasern und Tiefziehen zum Einsatz.

Das Ergebnis: Eine funktionsfähige Prüfanlage, die die Anforderungen erfüllt und zuverlässig arbeitet. Der automatisierte Prüfprozess erkennt eine Vielzahl möglicher Fehlerbilder und legt damit den Grundstein für eine zukunftsweisende Qualitätssicherung in der Medizintechnik – technisch präzise und gestalterisch durchdacht.

In Zusammenarbeit: Abbott - Thoratec Switzerland GmbH

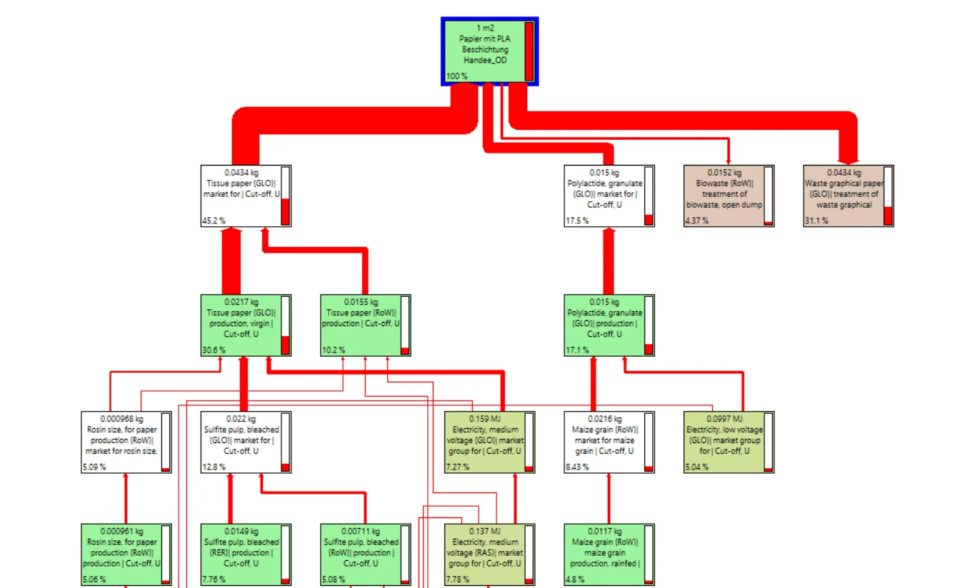
Handee - Nachhaltiger Händeschutz

Schwerpunkt IPP: Circular Economy Design

Kompetenz/Anwendungsbereich: Circular Design Konzeption, Machbarkeitsstudie, Nachhaltigkeitsbeurteilung 

Ziel des Projekts: Machbarkeitsstudie eines nachhaltigen Handschutzes.

Kurzbeschrieb dieses Projekts:  Im Rahmen dieses Forschungsprojekts wurde die Vision eines nachhaltigen, benutzerfreundlichen Handschutzes für Anwendungen von Tankstellen bis Frischregalen auf ihre Umsetzbarkeit geprüft. Die Studie umfasste die Evaluation geeigneter Materialien, die Entwicklung von Form und Dimension, ein Verpackungskonzept, die Herstellbarkeit sowie eine Kostenabschätzung.

Auf Basis von Lebenszyklusanalysen (LCA), Experten- und Herstellerinformationen sowie der Kundenvision wurde das optimale Material identifiziert. Mithilfe von Literaturwerten und Testzyklen entstand ein Design, das sowohl für die linke und rechte Hand einer 5-Perzentil-Frau als auch eines 95-Perzentil-Mannes passt und eine komfortable Nutzung ermöglicht.

Für Verpackung und Entnahme wurde eine innovative Lösung entwickelt, die eine intuitive, einhändige Handhabung erlaubt. Die Konzepte wurden durch Funktionsmuster validiert und hinsichtlich möglicher Herstellverfahren optimiert.

Abgeschlossen wurde die Studie mit einer fundierten Kostenschätzung sowie ersten Gesprächen mit potenziellen Kooperationspartnern und Herstellern.

 

biologisch abbaubarer Fahrradhelm

Schwerpunkt IPP: Circular Economy Design

Kompetenz/Anwendungsbereich: Circular Design Strategies, Nachhaltigkeitsbewertung, Cradle to Cradle

Ziel des Projekts: Kompetenzaufbau im Bereich Produktentwicklung für den biologischen Kreislauf

Kurzbeschrieb dieses Projekts: Ist ein Fahrradhelm denkbar, der am Ende seines Lebens der Natur zurückgegeben werden kann – und dennoch schützt?
Diese Frage stand im Zentrum unseres Forschungsprojekts, mit dem wir unsere Kompetenzen in der Produktentwicklung für den biologischen Kreislauf nach dem Cradle-to-Cradle-Prinzip erweitern wollten.

Als Dämpfungsmaterial wählten wir Myzelium – ein wurzelähnliches Geflecht aus Pilzfäden, das mit Agrar-Nebenprodukten wie Hanf oder Sägespänen zu einem formbaren, biobasierten Werkstoff verwächst. Die Herausforderung: ein serientaugliches Herstellungsverfahren und zuverlässiger Schutz gegen äußere Einflüsse bei gleichzeitig hoher technischer und ästhetischer Qualität.

In enger Zusammenarbeit mit den Instituten INE und IMPE gelang es uns, das Material für die komplexe Form eines Helms nutzbar zu machen. Der entwickelte Prototyp bestand diverse Falltests und wurde durch Life Cycle Assessments bewertet. Das Ergebnis: ein funktionaler, kreislauffähiger Fahrradhelm – und ein überzeugender Proof of Concept für nachhaltige Produktentwicklung.

In Zusammenarbeit: INE und IMPE der ZHAW

Unterwegs mit nachhaltiger Wohnkabine

Schwerpunkt IPP: Circular Economy Design

Kompetenz/Anwendungsbereich: Kreativitätsmethodiken, Industrial Design, Innovation

Ziel des Projekts: Kompetenzaufbau im Bereich Produktentwicklung für den biologischen Kreislauf

Kurzbeschrieb dieses Projekts: In Zusammenarbeit der Firma CLB Schweiz entstand eine neuartige Wohnkabine für Expeditionsfahrzeuge, die durch ihr geringes Gewicht und ihre nachhaltige Bauweise neue Maßstäbe setzt. Der Prototyp überzeugt nicht nur funktional, sondern auch gestalterisch: Mit seinem markanten Design wird er zum Blickfang und zeigt eindrucksvoll, welches Potenzial in der modernen Holzwirtschaft steckt.

Die Kabine macht den Werkstoff Holz bewusst sichtbar und kommuniziert so die innovativen Materialien und Fertigungstechniken, die zum Einsatz kamen. Besonders hervorzuheben ist ein eigens entwickelter Verbundwerkstoff für die Seitenwände, der Stabilität und Leichtigkeit vereint. Für den Wetterschutz sorgt imprägniertes Flugzeugsperrholz – ein Material, das Robustheit und Nachhaltigkeit ideal verbindet.

Das Projekt zeigt, wie technisches Know-how, gestalterische Qualität und ökologische Verantwortung zu einem zukunftsweisenden Produkt verschmelzen können.

Kunde: CLB Schweiz

Science-Toys - Aero

Schwerpunkt IPP: Product Development, Circular Economy Design

Kompetenz/Anwendungsbereich: Ideation, Prototyping, Agile Produktentwicklung, Testing

Ziel des Projekts: Luft zum Staunen – ein interdisziplinäres Forschungsprojekt zur spielerischen Vermittlung physikalischer Phänomene

Kurzbeschrieb dieses Projekts: In diesem interdisziplinären Projekt haben wir erforscht, wie luftbezogene Phänomene wie Strömung, Druck, Kraft und Dichte auf eine spielerische, zugleich wissenschaftlich fundierte Weise erfahrbar gemacht werden können. Ziel war es, Neugier zu wecken und ein tieferes Verständnis für die zugrunde liegenden physikalischen Prinzipien zu fördern – nicht durch trockene Theorie, sondern durch aktives Erleben und Experimentieren.

Dazu wurden zahlreiche Prototypen entwickelt und in Workshops mit Kindern und jungen Erwachsenen getestet. Die Erkenntnisse aus diesen praktischen Erprobungen flossen direkt in die Evaluation zentraler Kriterien für ein attraktives „Science Toy“ ein: Verständlichkeit, Experimentierfreude, kreative Offenheit und wissenschaftliche Relevanz.

Ein herausragendes Ergebnis dieser Entwicklungsarbeit ist der Aero – ein handlicher Doppellüfter, der als vielseitiges Experimentiergerät dient. Mit ihm lassen sich physikalische Effekte wie Hovercraft-Bewegungen, Lufttürme oder Rauchströmungen eindrucksvoll darstellen. Gleichzeitig bietet der Aero viel Raum für eigene Ideen und Weiterentwicklungen – ein echtes Werkzeug für forschendes Lernen und kreative Wissenschaftsvermittlung.

Kunde: Technorama Winterthur, Kooperationsprojekt mit der ZhdK Zürcher Hochschule der Künst

Förderung: Gebert Rüf Stiftung

Hier geht's zum Video

Steasy - Steamer to go

Schwerpunkt IPP: Circular Economy Design, Product Development

Kompetenz/Anwendungsbereich: Industrial Design, Konzeption, Konstruktion, Prototyping, Spritzgussteile

Ziel des Projekts: Innovative Lunchbox mit Dampfgar-Technologie – ein interdisziplinäres Entwicklungsprojekt

Kurzbeschrieb dieses Projekts: Die Vision des Winterthurer Start-ups Nexenic AG: eine smarte Lunchbox, die selbst gekochte Mahlzeiten unterwegs schonend mit Wasserdampf erwärmt – ganz ohne Mikrowelle. Das Ergebnis: Steasy – die erste tragbare Dampfgarbox mit integriertem Akku, die gesunde Ernährung und mobile Flexibilität vereint.

In enger Zusammenarbeit mit Nexenic haben wir ein zentrales Element der Produktinnovation entwickelt: ein doppelt gesichertes Gehäuse, das nicht nur den sicheren Transport in der Tasche gewährleistet, sondern auch das Dampfgaren bei geschlossener Box ermöglicht. Diese technische Lösung war entscheidend, um Funktionalität und Alltagstauglichkeit zu vereinen.

Darüber hinaus wurde das Produktdesign von Grund auf neu gedacht. Die Formgebung überzeugt durch eine klare, eigenständige Designsprache und eine flache Silhouette – ideal für den mobilen Einsatz. Steasy lässt sich mühelos in Taschen verstauen und fügt sich nahtlos in den modernen Lebensstil ein.

Dieses Projekt vereinte technische Entwicklung, nutzerzentriertes Design und praxisnahe Forschung – ein inspirierendes Beispiel dafür, wie aus einer Idee ein marktreifes Produkt wird.

Kunde: Nexenic AG

Hier geht's zu Steasy

Hackathon mit der Firma Helbling

Schwerpunkt IPP: Circular Economy Design

Kompetenz/Anwendungsbereich: Open Innovation, Hackathon, Organisation und Workshopmoderation, Hosting

Ziel des Projekts: Innovationskraft im Zeitraffer: Hackathon mit Helbling Wil AG am IPP

Kurzbeschrieb dieses Projekts: Bereits zum zweiten Mal durften wir gemeinsam mit der Helbling Technik AG am Standort Wil einen mehrtägigen Hackathon am Institut für Produktdesign, Entwicklung und Konstruktion (IPP) durchführen. In interdisziplinären Teams traten über 30 Ingenieurinnen und Ingenieure an, um innerhalb von nur drei Tagen innovative Produktideen zu entwickeln – von der ersten Skizze bis hin zum funktionalen Prototyp.

Der Event zeigte eindrucksvoll, wie viel kreative Energie in kurzer Zeit freigesetzt werden kann, wenn Know-how, Teamgeist und eine inspirierende Umgebung aufeinandertreffen. Die moderne Infrastruktur und das offene Ambiente des IPP boten dafür einmal mehr den idealen Rahmen.

Das Ergebnis spricht für sich: fünf neuartige Produktkonzepte, realisiert in nur 72 Stunden – und ein begeistertes Teilnehmerfeld, das mit neuen Impulsen und wertvollen Erfahrungen aus dem Hackathon hervorging.

Kunde: Helbling Wil AG

Benutzeroptimiertes Tischgerät – Phelos

Schwerpunkt IPP: Circular Economy Design, Product Development 

Kompetenz/Anwendungsbereich: Industrial Design, Ideation, Konstruktion, Prototyping

Ziel des Projekts: Verschalungsdesign eines sensitiven Laborgerätes zur Untersuchung von OLED- und LED-Komponenten inkl. konstruktive Umsetzung.

Kurzbeschrieb dieses Projekts: Im Rahmen dieses Forschungsprojekts wurde das Laborgerät Phelos der Firma Fluxim AG entscheidend weiterentwickelt. Dieses hochspezialisierte Tischgerät dient der Analyse von LED- und OLED-Bauteilen und stellt höchste Anforderungen an Funktionalität und Benutzerfreundlichkeit.

Das IPP übernahm die Gestaltung des funktionalen Außengehäuses und definierte die optimale Integration der elektronischen Komponenten. Dabei standen nicht nur technische Aspekte wie die lichtdichte Abschirmung im Fokus, sondern auch die Bedürfnisse der Anwenderinnen und Anwender. Eine gezielte Nutzeranalyse lieferte wertvolle Erkenntnisse: Ein möglichst großzügiger Zugang zum Versuchsraum sowie eine kompakte Standfläche wurden als zentrale Anforderungen identifiziert, um eine effiziente und komfortable Bedienung zu gewährleisten.

Basierend auf diesen Anforderungen entwickelte das Projektteam durchdachte Designkonzepte, die in Form von Funktionsmustern getestet und validiert wurden. Das Ergebnis ist ein Gerät, das technische Präzision mit intuitiver Handhabung vereint – ein gelungenes Beispiel für die Verbindung von Forschung, Design und Praxis.

Kunde: Fluxim AG

Durchflusssensor für Kryoanlagen

Schwerpunkt IPP: Circular Economy Design, Manufacturing Laboratory

Kompetenz/Anwendungsbereich: Industrial Design, Prototyping, Visualisierung

Ziel des Projekts: Innovatives Gehäusedesign für optimierte Funktionalität und effiziente Produktion

Kurzbeschrieb dieses Projekts: Im Rahmen unseres Forschungsprojekts wurde das Gehäusedesign eines Sensors grundlegend überarbeitet – mit dem Ziel, sowohl ästhetische als auch funktionale Verbesserungen zu erzielen. Das Ergebnis ist ein formschönes und zugleich montagefreundliches Gehäuse, das neue Maßstäbe setzt.

Durch die Neugestaltung konnte der Zugang zur Montage auf drei Seiten erweitert werden, was die Handhabung deutlich erleichtert. Trotz dieser Offenheit bleibt der Sensor dank der seitlichen Flanschteile präzise in Position – und das mit einem Minimum an Befestigungselementen. Die Anzahl der benötigten Schrauben wurde auf ein effizientes Maß reduziert.

Für Messepräsentationen lässt sich das Gehäuse flexibel anpassen: Die seitlichen Verschalungen können durch transparente Plexiglas-Elemente ersetzt werden, wodurch die technische Raffinesse im Inneren sichtbar wird und das Produkt seine Innovationskraft nach außen trägt.

Ein weiteres Highlight ist die asymmetrische Lagerung des Sensors im Innern. Diese clevere Konstruktion spart nicht nur Platz, sondern reduziert auch den Materialeinsatz – ein entscheidender Beitrag zur Ressourcenschonung und Kostensenkung. Insgesamt konnte durch das neue Design eine signifikante Reduktion der Herstellungskosten erreicht werden.

Kunde: WEKA AG

Flagship-Projekt «Circulus»

Schwerpunkt IPP: Circular Economy Design

Kompetenz/Anwendungsbereich: Kreislaufwirtschaft, Nachhaltigkeit, MEM-Industrie

Ziel des Projekts: Das Projekt «Circulus» hat zum Ziel, konkrete Schritte aufzuzeigen, wie sich die MEM-Industrie in der Schweiz zu einer zirkulären Industrie transformieren lässt.

Kurzbeschrieb dieses Projekts: Im Flagship-Projekt «Circulus» arbeiten vier Forschungsinstitute und fünf Umsetzungspartner der Unternehmen V-Zug, Thermoplan, Bystronic, Almer sowie Planzer Synergistics eng zusammen, um den Weg für eine kreislauffähige MEM-Industrie zu ebnen und umzusetzen. Entlang des Produkt-Lebenszyklus übernehmen die Forschungsinstitute unterschiedliche Aufgaben. Von der Entwicklung neuer Geschäftsmodelle, welche die Kreislauffähigkeit ermöglichen, über die Umgestaltung der Supply Chains mit Fokus auf die Nachhaltigkeit der Rückflüsse von gebrauchten Geräten zu der Entwicklung von effizienten und möglichst automatisierten Lösungen für Demanufacturing.

Das IPP beschäftigt sich mit der Frage, wie die Produkte und Prozesse selbst zirkulär konzipiert werden können. Dabei liegt der Fokus auf zirkulären Prinzipien wie Reparierbarkeit, Modularität, Upgradability. 

Kunde, Partner: Gemeinsam mit dem INE (Projektleitung) sind das ZHAW-Institute of Product Development and Production Technologies (IPP), das Schweizerische Institut für Entrepreneurship (SIFE) der Fachhochschule Graubünden (FHGR), der Switzerland Innovation Park Biel/Bienne (SIPBB) und als Umsetzungspartner die Unternehmen V-Zug, Thermoplan, Bystronic, Almer sowie der Logistik-Koordinator Planzer Synergistics beteiligt.

Innovation Booster Applied Circular Sustainability

Schwerpunkt IPP: Circular Economy Design, Product Development

Kompetenz/Anwendungsbereich: Open Innovation, Kreislaufwirtschaft, Förderprogramm

Ziel des Projekts: Vierjahres Programm zur Förderung radikaler Innovationen zum Thema Kreislaufwirtschaft in der Schweiz

Kurzbeschrieb dieses Projekts: Der Innovation Booster Applied Circular Sustainability (2021–2024) war ein Innosuisse-Förderprogramm, das gezielt die Entwicklung radikaler, vollständig zirkulärer Produkt- und Systemlösungen in der Schweiz vorantrieb. Ziel war es, Wirtschaft, Forschung und Gesellschaft in einem starken Netzwerk zu vereinen, um nachhaltige Innovationen für eine konsequente Kreislaufwirtschaft zu ermöglichen. 

Im Vordergrund des Programmes stand der interdisziplinäre Austausch: Start-ups, etablierte Unternehmen und Forschungseinrichtungen arbeiteten gemeinsam an zukunftsweisenden Lösungen, die weit über inkrementelle Verbesserungen hinausgehen, um greifbare ökologische, ökonomische und soziale Mehrwerte zu schaffen.

Eine hervorzuhebende Stärke des Innovation Boosters war das breit aufgestellte Konsortium unter der Leitung des Institute of Product Development and Production Technologies (IPP) der ZHAW. Über 15 Expertinnen und Experten aus den Bereichen Nachhaltigkeitsbewertung, Materialwissenschaft, Geschäftsmodellentwicklung sowie Produkt- und Prozessentwicklung

unterstützten die Beteiligten mit gezielter Beratung, individuellen Workshops und Co-Creation-Formaten. 

Während der Förderperiode wurden über 50 Teams begleitet, um deren radikale Innovationen gemeinsam voranzutreiben. Hervorzuheben sind Projekte mit neuartigen Technologien wie DNA-basierten Rückverfolgbarkeiten von Materialien oder biotechnologischen Recyclingverfahren, welche die Kreislaufwirtschaft praktisch greifbar machen.

Förderung: Innosuisse

Partner: ZHAW (IPP, INE, IMPE), FHNW (Institut für Unternehmensführung, Institut für Kunststofftechnik), ETH (Institute for Building Materials), BFH (Architektur, Holz und Bau), Materialarchiv, Studiocolony, Tribecraft, EPEA Switzerland, Impact Hub Zürich, Bern, Basel

Transportation Container USZ

Schwerpunkt IPP: Circular Economy Design

Kompetenz/Anwendungsbereich: Nutzerorientiertes Design, Hygienedesign, Automatisierung, Logistik

Ziel des Projekts: Entwicklung eines hygienischen, automatisierten Transportcontainers zur effizienten und sicheren Verteilung von Patientenmahlzeiten im Spitalbetrieb.

Kurzbeschrieb dieses Projekts: Im Rahmen eines Entwicklungsprojekts für das Universitätsspital Zürich wurde ein innovativer Transportbehälter konzipiert, der die automatisierte Verteilung von Patientenmahlzeiten über ein Laufbandsystem ermöglicht. Ziel war es, eine hygienische, funktionale und wirtschaftlich herstellbare Lösung zu schaffen, die sich nahtlos in den Spitalbetrieb integrieren lässt.

Das Ergebnis ist ein tiefgezogener Behälter mit stapeloptimierter Geometrie und minimalem Platzbedarf. Er erfüllt zentrale Anforderungen wie Spülmaschinentauglichkeit, Lebensmittelzulässigkeit, einfache Handhabung im Klinikalltag sowie eine kosteneffiziente Produktion.

Das Ergebnis spricht für sich: fünf neuartige Produktkonzepte, realisiert in nur 72 Stunden – und ein begeistertes Teilnehmerfeld, das mit neuen Impulsen und wertvollen Erfahrungen aus dem Hackathon hervorging.

Kunde: USZ Universitätsspital Zürich 

Parametrische Strukturen im Schmuck-Design

Schwerpunkt IPP: Additive Manufacturing 

Kompetenz/Anwendungsbereich: Design for Additive Manufacturing (DfAM), Metallischer 3D-Druck (PBF-LB/M), Nachbearbeitung

Ziel des Projekts: Die Unterstützung der Firma Digimorphé bei der Einführung von metallischem 3D-Druck stand im Fokus der Zusammenarbeit, insbesondere Konstruktionsrichtlinien für die Additive Fertigung (DfAM) in Metall, Vor- und Nacharbeit und Werkstoffauswahl.

Kurzbeschrieb dieses Projekts: Digimorphé kreiert einzigartigen Schmuck aus der Kombination digitaler Entwurfs- und Herstellungsverfahren mit traditionellen Techniken. Die spezifischen Merkmale der Herstellungsprozesse werden zudem als ästhetische Mittel eingesetzt. Gegenstand der Forschung des ZHAW-IPP und Digimorphé sind Gitterstrukturen sowie die optische Wirkung von Oberflächen, die anhand Laser Powder Bed Fusion (PBF-LB) in Ti6Al4V hergestellt werden. Dabei wurden unterschiedliche Post-Processing Methoden und deren Einfluss auf die Oberflächentextur analysiert. Die Verwendung einer auf implizite Modellierung basierten Softwarelösung als Instrument für die Formfindung und -generierung, ermöglichte es, Strukturen zu erstellen, die mit konventioneller CAD Software so nicht umsetzbar gewesen wären und die es erlaubten, neue Formensprachen zu untersuchen, die einzig mittels additiver Fertigung realisiert werden konnten.

Das Projekt zeigte eindrücklich welche Möglichkeiten im Bereich Schmuck und darüber hinaus

entstehen, wenn im Zusammenspiel von digitalem Design, additiver Fertigung und Oberflächenbehandlungen neue Wege erkundet werden.

Kunde: Digimorphé 

Förderung: Innosuisse

Planetenträger optimiert durch additive Fertigung

Schwerpunkt IPP: Additive Manufacturing 

Kompetenz/Anwendungsbereich: Topologieoptimierung, spanende Fertigung, 3D-Druck, PBF-LB/M, Hybridfertigung

Ziel des Projekts: Ziel der Studie war es, das Potenzial der Performanceverbesserung von Getriebekomponenten durch Hybridfertigung – also die kombinierte Nutzung von Drehbearbeitung, additiver Fertigung – aufzuzeigen. Hierzu wurde die Bauteilgeometrie so gestaltet, dass die jeweiligen Stärken der jeweiligen Fertigungsverfahren optimal miteinander verknüpft werden konnten. Auf diese Weise wurde eine Reduktion des Trägheitsmoments um 74 % erreicht.

Kurzbeschrieb dieses Projekts: In einem F&E‑Projekt am IPP wurde ein Planetenträger für ein Planetengetriebe durch Topologieoptimierung sowie die konsequente Anwendung der Designregeln der additiven Fertigung (Design for Additive Manufacturing, DfAM) grundlegend neu gestaltet und mittels Laser Powder Bed Fusion gefertigt. Der Planetenträger wurde als Hybridbauteil realisiert: Der komplexe Funktionsteil – bestehend aus dem eigentlichen Träger inklusive der Flexpins zur Aufnahme der Planetenräder – entstand additiv und wurde direkt auf einen konventionell herstellbaren Wellenstumpf aufgebaut. Anschliessend erfolgte die spanende Fertigbearbeitung auf einem Dreh‑Fräszentrum.

Die erzielten Ergebnisse sind bemerkenswert:

  • Deutlich erhöhte Tragfähigkeit der Verzahnung durch optimierte Geometrie und lastpfadgerechte Strukturen
  • Reduktion der Teilezahl und der Lagerhalter von ursprünglich 27 Einzelelementen auf ein einziges Bauteil
  • Deutliche Verkürzung der Montagezeit durch Entfall komplexer Baugruppen
  • Reduktion von Masse und Trägheitsmoment, was die dynamische Performance des Getriebes verbessert
  • Eliminierung der kritischen Schnittstelle zwischen Hülse und Bolzen, wodurch ein wesentlich robusteres und zuverlässigeres Gesamtsystem entsteht

Förerung: ZHAW interne Finanzierung

Effizienz trifft Innovation: Standardisierung und Digitalisierung von Stahlstützen in gasisolierten Anlagen

Schwerpunkt IPP: Digitalisation in Machines, Product Development

Kompetenz/Anwendungsbereich: Digital Engineering, Standardisierung von Stahlstützen, Entwicklungsprozess-Automatisierung

Ziel des Projekts: Durch eine Parametrisierung der CAD-Konstruktion konnte eine hohe Anzahl von Varianten der Gesamtkonstruktion vollautomatisch im CAD erzeugt werden, nur aufgrund der Eingaben von Randbedingungen.  Die automatisierte Konstruktionserstellung und gewichtsoptimierte Lösung führen zu Zeit und Kosteneinsparungen von 40- bis 60%.

Kurzbeschrieb dieses Projekts: In gasisolierten Hoch- und Mittelspannungsanlagen übernehmen Stahlstützen eine zentrale Rolle: Sie tragen die Außenleitungen und müssen dabei unterschiedlichsten Anforderungen in Größe, Funktion und Belastung gerecht werden. Trotz dieser hohen Variabilität ist es gelungen, die Konstruktion der Stützen zu standardisieren und gleichzeitig signifikant zu optimieren. 

Durch eine innovative Neukonstruktion konnten die Materialkosten um bis zu 40 % reduziert werden – ohne Kompromisse bei Qualität und Funktionalität. Aufbauend auf diesem technischen Fortschritt wurde eine eigene Softwarelösung entwickelt, die sich nahtlos in den kundenspezifischen Entwicklungsprozess integriert. Sie ermöglicht eine durchgängige Digitalisierung und Prozessoptimierung, wodurch eine hohe Informationskonsistenz über alle Projektphasen hinweg erreicht wird.

Heute lassen sich parametrische Modelle und Zeichnungen der Stahlstützen mit nur wenigen Mausklicks generieren. Diese Automatisierung spart nicht nur wertvolle Entwicklungszeit, sondern reduziert die Durchlaufzeiten und ermöglicht eine Kosteneinsparung von bis zu 60 % in der Entwicklungsphase.

Dieses Projekt zeigt eindrucksvoll, wie technisches Know-how, digitale Werkzeuge und kreative Ingenieurskunst zusammenwirken können, um nachhaltige und wirtschaftliche Lösungen für komplexe Anforderungen zu schaffen.

Kunde: ABB Schweiz AG